全国24小时空降网站,全国高端模特微信群,附近找茶,全国空降高端模特预约

欢迎来到江苏南山电子工业有限公司晶振官方网站

首页 > 设计与选型 > 基础知识 > 爱普生RX-4035SA实时时钟??椋胂呱璞妇技剖?

爱普生RX-4035SA实时时钟???,助力离线设备精准计时

作者:爱普生代理江苏南山 发布时间:2025-09-09分类:基础知识浏览:98次

在一些简单和便宜的电子设备里,实时时钟???/a>是个关键部件,这类产品通常受限于成本,一般不会带联网功能,所以要保证设备准确计时,一个稳定的实时时钟就特别重要。这既能为系统提供稳定时钟源,也可以针对一些特殊应用提供准确时间戳。针对这类需求,南山电子推荐使用EPSON/爱普生的RX-4035SA实时时钟???/a>,它除了具备出色的准确时钟源性能外,还带有多项额外的实用功能,能够非常好地适配各类产品应用。

156.RX-4035SA.jpg

1.高精度时钟源保障计时可靠性

在传统的实时时钟分立电路设计上,想要实现高精度往往需复杂的电路调试,方方面面都得考虑周全。而RX-4035SA内部集成一个校准好的32.768kHz晶体单元,频率精度达±5×10??(25℃环境下),月偏差仅13秒,远远优于了传统分立式RTC电路设计。RX-4035SA支持32.768kHz的时钟输出,还可作为外部MCU的计时器的时钟输入。对于门磁、防盗器等离线设备来说,用它做时钟源非??煽浚芄晃榷ㄖС指髦旨剖毕喙毓δ?。

RX-4035SA精确时钟源特性.jpg

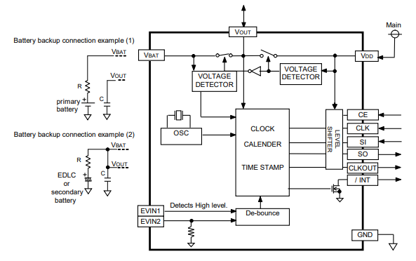
2.集成电源管理简化设计并降低成本

??椴捎昧讼冉腃-MOS工艺,能够在紧凑的封装内集成复杂的主备电电源管理功能,它支持电源自动切换,当VDD低于2.4V时自动切换到VBAT供电,简化了备份电路的设计。而以往想要实现电源切换只能通过外置搭建的主备电源管理系统,不仅占地方,还增加了成本。RX-4035SA可以通过通信接口对内置的电源管理功能进行灵活配置和使用,外围仅需简单连接即可实现可重复充放电,极大的缩减了电路面积,助力产品的小型化和降低成本。

RX-4035SA集成电源管理.png

3.事件触发时间戳实现精准记录

RX-4035SA配备EVIN1和EVIN2双事件检测端口,支持4种状态组合模式触发。当外部事件满足预设条件时,??樽远谀诓考拇嫫骷锹季返矫氲氖奔浯痢<煞蓝抖缏罚ㄖ芷诳裳?5ms或2s)有效防止误触发,提升可靠性。这个功能对门磁和报警器尤为实用,能够快速准确捕获并保留相关记录。

4.宽适应性设计拓展应用场景

除了上述优点外,RX-4035SA支持SPI总线(最高1MHz),工作电压范围2.4V~5.5V,计时器运行电压低至1.0V~5.5V,备份电流典型值仅350nA。该超低功耗特性使其非常适合采用电池供电的产品的设计。

南山电子(NSCN)已连续8年获评爱普生战略核心(五星级)代理商,可以为用户提供EPSON全系列电子元器件产品。如需更多型号规格书或选型支持,请与南山电子官方网站(www.wyurg.cn)客服联系或致电:400-888-5058。

分享到:
基础知识
在线客服
QQ咨询
全国咨询热线
微信客服
二维码
线