全国24小时空降网站,全国高端模特微信群,附近找茶,全国空降高端模特预约

欢迎来到江苏南山电子工业有限公司晶振官方网站

首页 > 设计与选型 > 基础知识 > 爱普生RA4803SA高稳定低功耗实时时钟???,适合汽车级电子设备的设计

爱普生RA4803SA高稳定低功耗实时时钟???,适合汽车级电子设备的设计

作者:爱普生代理江苏南山 发布时间:2026-01-06分类:基础知识浏览:77次

爱普生推出的一款专门针对汽车应用的一款数字温度补偿实时时钟???/a>RA4803SA,内置32.768kHz的晶振单元,内部集成了温度检测电路,通过检测温度传感器信号变化,将模拟量转换为数字量,自动补偿频率输出,实现更加精准的频率输出。EPSON针对不同需求推出了UA、UB、UC和AA4个子型号,其中RA4803SA UA的频率容差达到±3.4×10^-6,这种频率稳定性是汽车电子系统控制电路的刚需,适用于汽车本体涉及各类安全特性的控制部件。南山电子是爱普生元器件核心授权代理商,如需咨询价格欢迎咨询南山电子官网(www.wyurg.cn)在线客服。

187.RA4803SA.jpg

RA4803SA采用四线制串行通信接口,具有超高稳定性,严格定义了通信时序和寄存器内容。该款实时时钟??榭芍С挚淼缪构┑?,其中通信接口和计时器工作电压范围为1.6V~5.5V,温度补偿电压范围为2.2V~5.5V??淼缪构┑绮唤隹梢约蚧缭瓷杓?,同时超低供电电压可降低系统功耗,RA4803SA的待机电流典型值仅0.75μA(VDD=3V),可使系统低功耗模式的性能更加出色。此外,RA4803SA符合AEC-Q200认证,适合汽车级电子设备的设计。

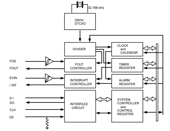
RA4803SA模块框图:

QQ截图20260106151421.png

RA4803SA的特点:

• 接口类型:4 线串行接口
• 频率稳定性:UA±3.4×10??(-40℃~+85℃),UB±5.0×10??(-40℃~+85℃),UC±5.0×10??(-30℃~+70℃),AA(+5±5.0)×10??(+25℃)
• 时间分辨率:1/100s
• 待机电流:典型值 0.75μA(VDD=3V)
• 合规认证:符合AEC-Q200认证
• 核心配置:内置 32.768kHz DTCXO
• 特色功能:支持全日历、闹钟、计时器、EVIN 输入
• 时钟输出:可选 32.768kHz、1024Hz、1Hz,支持输出使能控制
• 电压范围:通信 /时钟供电电压1.6V-5.5V,温度补偿电压 2.2V-5.5V
• 工作温度:-40℃~+85℃

RA4803SA典型应用:

• 车载音响
• 车载导航系统
• 时钟

分享到:
基础知识
在线客服
QQ咨询
全国咨询热线
微信客服
二维码
线